首 页
杂 志
资 讯
访 谈
技 术
企业展示
行业分类
产 品
会 议
科研院所
专家委员会
会 员
用户名:
密码:
注册账号
文章查询:
现在的位置:
首页
>> 技术
最新图文
资 讯
更多..
4
部分省份一季度工业经济…
4
AI时代,专业没有绝对“冷…
4
镇江经开区航空航天产业…
4
智汇金陵·AI开源人才峰会…
4
智造潮起,共赴新程!|202…
4
共封装光学板块上市公司…
4
盐城年内打造五十个“AI…
4
组建OPC联盟,建邺绘就千…
4
南京AI赋能钢铁除尘超低…
4
习近平总书记为发展新质…
法律法规
更多..
4
关于印发《加快人工智能…
4
省工信厅关于公布行政规…
4
中共江苏省委关于制定江…
4
工信部编制完成2025年第…
4
《电力装备行业稳增长工…
4
两部门印发《工业母机高…
4
国务院关于深入实施“人…
4
《机械工业数字化转型实…
4
《江苏省产业能效指南(2…
4
七部门关于金融支持新型…
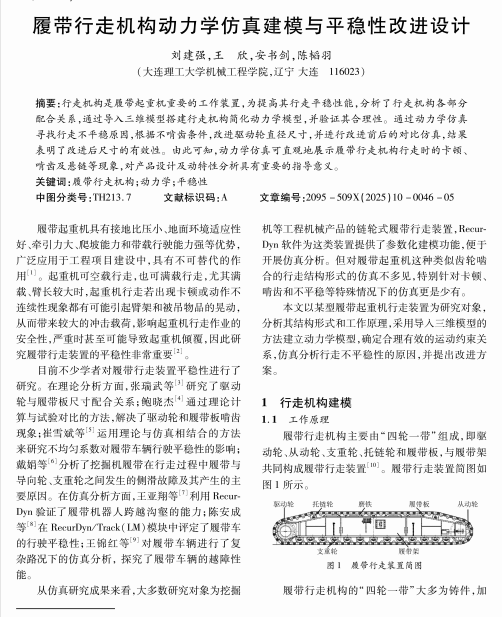
履带行走机构动力学仿真建模与平稳性改进设计
内容来源: 浏览次数:113 更新时间:2025-11-21
分享到:
上一篇:
低速重载旋转机架齿轮齿圈弹流润滑分析
下一篇:
CMOR重载机械臂壳体结构轻量化设计
杂 志 简 介
|
编 委 会
|
投 稿 须 知
|
稿 件 查 询
|
广 告 服 务
|
人 才 招 聘
|
供 求 信 息
|
产 品 信 息
|
版 权 说 明
|
联 系 方 式
版权所有:江苏机械门户网
苏ICP备14020118号-1
该网站由
小贝网络工作室
提供技术支持
360网站安全检测平台