首 页
杂 志
资 讯
访 谈
技 术
企业展示
行业分类
产 品
会 议
科研院所
专家委员会
会 员
用户名:
密码:
注册账号
文章查询:
现在的位置:
首页
>> 技术
最新图文
资 讯
更多..
4
锚定新型工业化!双部门联…
4
2026移动云大会开幕
4
江苏应急“硬核军团”亮…
4
南京出台加快培育发展未…
4
从“中国第一展”看“十…
4
2026全球数字合作交流会…
4
国内首个卫星物联网业务…
4
江苏18个案例入选2025年…
4
“单打冠军”“配套专家…
4
梅州市政府党组成员、广…
法律法规
更多..
4
明确六项重点任务!工信部…
4
国家网信办等五部门联合…
4
智能网联汽车领域出台两…
4
工信部等九部门联合发文…
4
关于印发《加快人工智能…
4
省工信厅关于公布行政规…
4
中共江苏省委关于制定江…
4
工信部编制完成2025年第…
4
《电力装备行业稳增长工…
4
两部门印发《工业母机高…
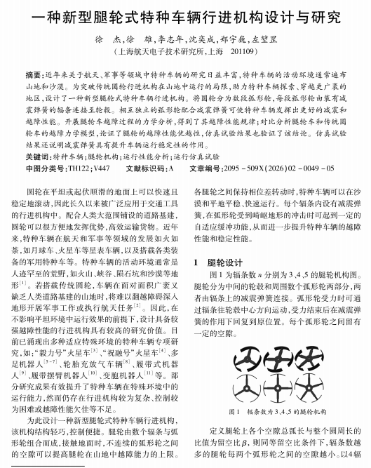
一种新型腿轮式特种车辆行进机构设计与研究
内容来源: 浏览次数:266 更新时间:2026-02-26
分享到:
上一篇:
大型燃煤火电机组智能控制系统的设计
下一篇:
粒状发射药自动上料混同装置设计
杂 志 简 介
|
编 委 会
|
投 稿 须 知
|
稿 件 查 询
|
广 告 服 务
|
人 才 招 聘
|
供 求 信 息
|
产 品 信 息
|
版 权 说 明
|
联 系 方 式
版权所有:江苏机械门户网
苏ICP备14020118号-1
该网站由
小贝网络工作室
提供技术支持
360网站安全检测平台